九游体育(中国)特钢集团开展普法讲座专题培训
2022年9月3日,河南九游体育(中国)特钢集团特邀河南国银(安阳)律师事务所张敬苹律师、刘振刚律师为集团公司中层及重点业务人员进行企业合规和涉企常见犯罪法律知识培训。参加人员有采购、财务、招标、质检、设备等涉外业务重点部门人员。公司副总经理焦松山参加并进行了总结。

张敬苹律师从企业合规经营的角度为参会人员做了培训。她从企业合规的概念、四个层面、分类,如何加强合规管理、如何避免风险等方面进行了讲解,特别对企业采购合规环节进行了细致的分析。她结合案例,深入浅出地讲解了企业采购风险的识别和评估,赢得了大家热烈的掌声。

张敬苹律师从企业合规经营的角度进行讲解

刘振刚律师进行涉企常见犯罪培训
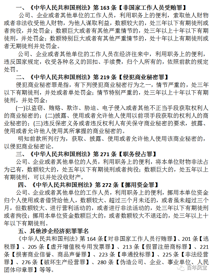
刘振刚律师从犯罪的起因和控制讲起,综合讲解了涉企可能的犯罪情形,并重点讲解了非国家工作人员受贿罪、挪用资金罪等罪名。通过详实丰富的案例,从周边企业案件、自身经办案件、重点环节的犯罪案例、犯罪的严重后果等多角度多方面进行讲解,为大家上了一堂深刻充实的法制教育课。
公司副总经理焦松山对本次培训进行了总结。
此次普法培训,是公司年度法务培训计划的一部分。目的是警钟长鸣,自省自查,切实提高公司全员合规经营意识和水平。
附:相关知识链接




豫公网安备41058102000013号